搜索
会员登录
会员注册
ENGLISH
首页
关于联盟
联盟简介
理事长致辞
领导班子
联盟成员
联盟章程
组织结构
秘书处
工作动态
党建专区
联盟动态
成员动态
活动通知
工作通讯
分支机构
工作委员会
CTCTC
品牌项目
一扫双筛
临床试验
室间质评
出海项目
走进会员
科学普及
结核病历史博物馆
防痨史话
科普视频
学术专区
下载专区
前沿进展
教育培训
信息公开
会员名单
活动通知
通知公告
会员服务
入会申请
CTCTC申请
会员服务
企业专区
联系我们
当前位置:
主页
>
工作动态
>
联盟动态
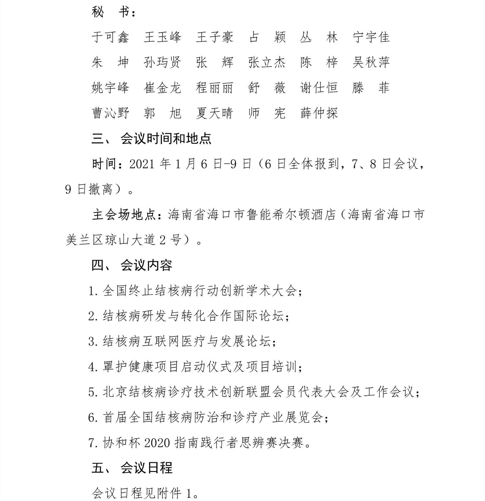
首届全国终止结核病行动创新论坛第三轮会议通知
发布日期: 2020-12-22
作者: 北京结核病诊疗技术创新联盟
2020年38号首届全国终止结核病行动创新论坛第三轮通知(6).pdf